Ir al contenido
Instituto Municipal de Planeación de San Miguel de Allende
MÉNU
MÉNU
Inicio
IMPIS
Alternar menú
Conócenos
Cuerpo Técnico
Directorio
Sala de Prensa
Sistemas
Alternar menú
Sistema Municipal de Planeación
Sistema Municipal de Monitoreo y Evaluación
Sistema Municipal de Información Estadística y Geográfica
Órganos
Alternar menú
Junta Directiva
Consejo Consultivo
COPLADEM
Trámites y Servicios
Transparencia
Alternar menú
Información Pública
Información Financiera
Portal de Información Financiera Municipal del IMPLAN
Manual de Contabilidad Gubernamental
Contacto
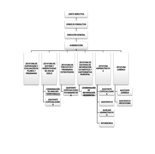
CUERPO TÉCNICO